Y bwriad yw defnyddio ategiad pwrpasol i hyn, ond dros dro dyma ambell taenlen ohono. I’w darllen, dylai <clic dde – Agor Mewn Tab Newydd> weithio.
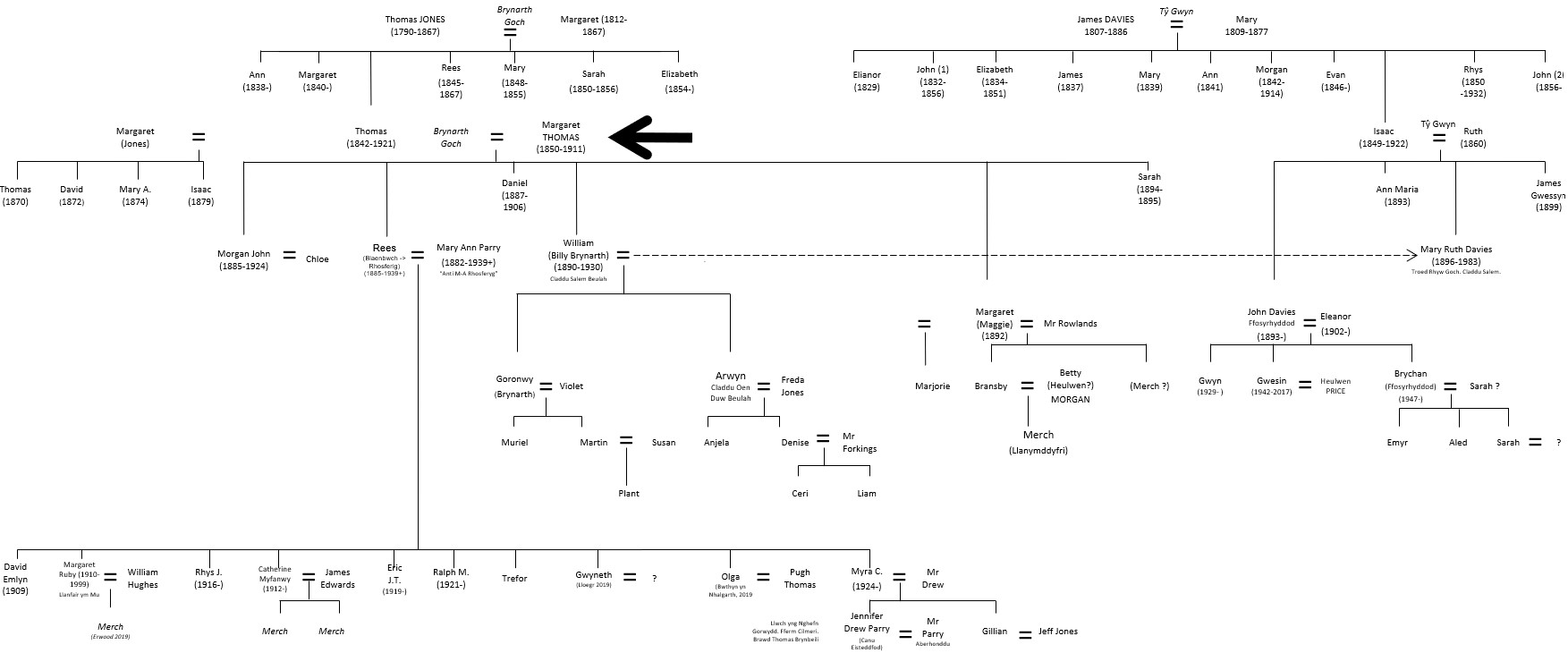
Teulu wedi’i ganoli ar William Morgan (1849-1918) (isod) ac Elizabeth Thomas (1846-1909). Claddwyd y ddau ym Mynwent Gyhoeddus Aberdâr (Trecynon).

Taflen 1. Achau a phlant William Morgan (Garthbowen) ac Elizabeth Thomas (Ffosyrhyddod)

Tabl 1. (Teulu William Morgan, Garth bowen,Llangamarch a Elizabeth Thomas, Blaencwm Camarch).
| William Morgan (1849-1918) | Elizabeth Thomas (1846-1909) | Llangamarch Y Deri Hirwaun | rhagor |
| Catherine (1873-) | William Rees (1863-) | ||
| William (Deri) (1874-1961) | Sarah Emily Griffiths (1871-1916) Edith Priscilla Mills (1888-1972) | Llangurig Defynnog Trecynon | rhagor |
| Sarah (1875-) | Richard Edward Moore (1870-) | ||
| Margaret (1875-1930) | Alexander Sandy Evans (1872-1938) | ||
| David (1879-) | Elizabeth Price (1878-) | Hirwaun | |
| Daniel (1880-) | |||
| Mary Ann (1881-1951) | Richard Parry (1876-1911) | ||
| Gwenllian (1883-1971) | William Bound (1884-) | Hirwaun |
Taflen 1a. Brodyr/Chwiorydd Elizabeth Thomas(1846-1909) (Margaret Thomas (1851-1911))

Taflen 1b. Brodyr/Chwiorydd Elizabeth Thomas (1846-1909) (Isaac Morgan Thomas (1853-1927))

Taflen 2. Catherine Morgan (1873-1952) a William Rees (1863-)
2a. Daniel Rees (1894-1974))

2b. William Rees (1896-)

2c. Isaac Morgan Rees (1897-1986)

2ch. Elizabeth Gwen Rees (1901-)

Taflen 3. William (Deri) Morgan (1874-1961) a Edith Priscilla Mills (1888-1972)

Taflen4. Sarah Morgan (1875-1953) a Richard Edward Moore (1870-1958)

Taflen 5. Margaret Morgan (1875-1930) ac Alexander Sandy Evans (1873-1938)

Atodiad i Margaret Morgan (1875-1930) ac Alexander Sandy Evans (1873-1938)
(Teulu Wallis Evans).

Atodiad i Margaret Morgan (1875-1930) ac Alexander Sandy Evans (1873-1938)
(Teulu Alwyn a Zorah Evans)

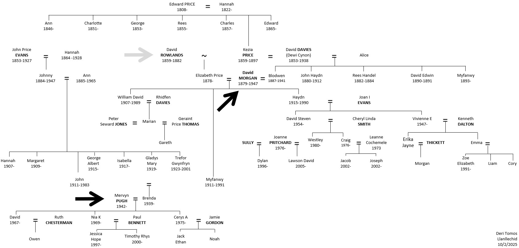
Taflen 6. David Morgan (1879-) ac Elizabeth Price (1878-)



Taflen 7. Mary Ann Morgan (1880-1951) a Richard Parry (1876-1911)
- Miriam Parry (1907-1975) a Myrddin Walter Hughes (1912-2005)
- William Islwyn Parry (1909-1991) ac Edna Jane Thomas (1909-1999)

3. Hugh Aneurin Parry (1911-1972) a Elizabeth Morfydd Rees (1906-1964)

4a. Hugh Aneurin Parry (1911-1972) a Margaret Lyndel Gibby ( 1932-1979) (Teulu Gibby)

4b. Hugh Aneurin Parry (1911-1972) a Margaret Lyndel Gibby ( 1932-1979) (Teulu McKintosh)

Taflen 8. Teulu Gwenllian Morgan (1883-1971) a William Bound (1884-)

